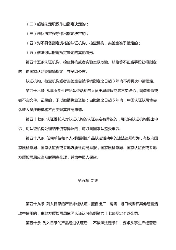
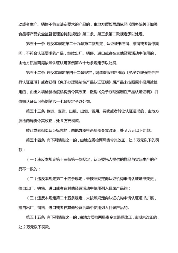
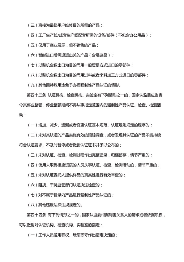
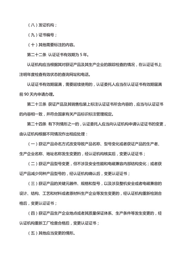
防爆,防爆咨询,防爆认证
您当前的位置 : 首 页 > 防爆认证 > 2009.9.1第117号令《强制性产品认证管理规定》

联系我们Contact Us

钧重防爆科技(上海)有限公司

电 话:13816396430 

邮 箱:jun80592@126.com 

网 址:www.jzfb.net


3.jpg

7.jpg

8.jpg

9.jpg

10.jpg

11.jpg

12.jpg

13.jpg

14.jpg

15.jpg

17.jpg


Copyright © 钧重防爆科技(上海)有限公司 , 欢迎来电咨询!
服务支持:祥创科技 备案号:沪ICP备20021642号-1